Skema Inverter DC To AC – Bagi seorang teknisi, baik itu teknisi elektronika ataupun teknisi listrik, pastinya sudah tidak asing atau sering mendengar istilah inverter. Namun masih ada beberapa orang masih belum tahu apa yang dimaksud dengan inverter, sekalipun sering mengucapkannya.
Maka dari itu pada kesempatan kali ini teknisitv akan mengulas atau melihat lebih dalam mengenai hal tersebut, yaitu Inverter. Inverter banyak digunakan pada industri, sebab alat ini memiliki kemampuan merubah arus DC menjadi arus AC. Jadi dengan kata lain Inverter merupakan sebuah rangkaian elektronika daya, dimana digunakan untuk mengkonversi atau mengubah tegangan searah (DC) menjadi tegangan bolak balik (AC).
Inverter merupakan kebalikan dari coverter (adaptor), dimana fungsi dari corverter adalah untuk mengubah tegangan bolak balik (AC) menjadi tegangan searah (DC). Ada beberapa jenis tipologi inverter yang ada saat ini, mulai dari Inverter yang hanya menghasilkan tegangan bolak balik (push-puli inverter) hingga inverter yang bisa atau mampu menghasilkan tegangan sinus murni tanpa harmonisasi.
Disamping itu dilihat dari fasanya inverter juga dapat digolongkan atau diklasifikasikan menjadi beberapa bagian yaitu mulai dari satu fasa, tiga fasa hingga multifasa.
Skema Inverter DC To AC

Skema Inverter bermanfaat sebagai dasar untuk membuat atau menyusun sebuah inverter agar bisa bekerja atau dapat digunakan. Ada tiga macam jenis skema, yaitu :
- Skema Inverter gelombang kotak
- Skema Inverter gelombang sinus
- Skema Inverter gelombang modified sinus
Jenis inverter yang banyak digunakan yaitu inverter gelombang sinus dan modified sinus, sebab pada kedua jenis inverter tersebut pemakaian listrik jadi lebih hemat jika dibandingkan dengan jenis inverter gelombang kotak. Selain itu pada gelombang kotak outputnya tidak cukup baik.
Bahan Atau Komponen Pada Inverter DC To AC
Untuk membuat sebuah inverter sederhana, berikut komponen – komponen yang harus dipersiapkan :
- Trafo non CT 2 – 3 ampere
- Elco 1000 uF
- Elco 2200 uF
- Resistor 4,7K 0,5 watt
- Resistor 62K 0,5 watt
- Resistor 100 0,5 watt
- Kapasitor 220nF
- Kapasitor 1nF
- Kapasitor 220nF (opsional)
- LED (opsional)
- IC 555
- Transistor TIP41
- Transistor TIP42
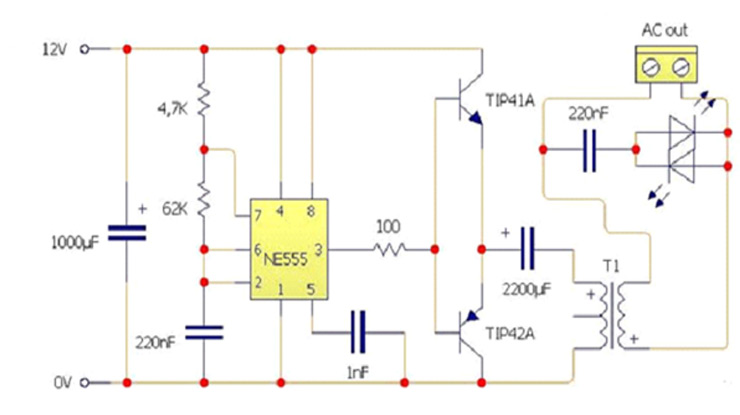
Skema Rangkaian Inverter DC To AC

Cara Kerja Rangkaian Inverter DC To AC
Rangkaian inverter seperti skema diatas memanfaatkan IC 555 sebagai pembangkit gelombang kotak, dimana gelombang yang dihasilkan mempunyai frekuensi sebesar 50Hz dengan duty cycle 52% mendekati frekuensi jala jala PLN.
Kemudian gelombang kotak tersebut akan dikuatkan oleh Transistor TIP41 dan TIP42, selanjutnya Transistor in dirangakai menjadi rangkaian Push Pull. Jadi nantinya sinyal gelombang dari IC 555 yang memiliki arus lemah dan tegangan 5 volt akan dikuatkan menjadi 12 volt dengan arus besar.
Kemudian arus tersebut, dimanfaatkan Trafo non CT guna membangkitkan medan magnet di kumparan primernya. Medan magnet ini selanjutnya akan diserap kumparan sekunder ketika sinyal input berada pada level 0 volt.
Kemudian medan magnet yang diserap, akan diubah kembali oleh kumparan sekunder menjadi tegangan dengan lonjakan yang lebih besar sesuai rumus perbandingan lilitan trafo (tegangan inilah yang menjadi AC 220V).
Sebagai indikator pada saat rangkaian nyala, pada bagian output dipasang LED yang diserikan dengan kapasitor.
Jenis Inverter

Berikut beberapa jenis Inverter yang beredar dipasaran :
1. Portable Inverter / Car
Sesuai dengan namanya Car / Portable Inverter, penggunaan inverter jenis ini yaitu pada kendaraan. Jadi jika sewaktu – waktu kita sedang berada didalam mobil membutuhkan tegangan AC untuk keperluan seperti charge laptop, ponsel dan lain – lain, hal tersebut bisa teratasi.
2. Solar Inverter
Solar Inverter dipakai untuk mengubah tegangan DC dari ACCU /baterai atau solar panel menjadi tegangan AC. Beberapa solar inverter dilengkapi baterai charger, jadi bisa sekalian mengisi baterai.
3. Interruptible Power Supply (UPS)
Interruptible power supply merupakan gabungan dari rectifier, inverter dan stabilizer. Yang mana rectifier merupakan perangkat pengubah tegangan AC ke DC, yang berguna untuk mengisi tegangan ke baterai. Kemudian Inverter perangkat pengubah tegangan DC ke AC, yang berguna untuk mendischarge atau memutus tegangan baterai ke tegangan PLN. Stabilizer berfungsi untuk menstabilkan tegangan di rectifier, sehingga baterai dapat terisi dengan tegangan yang optimal.
4. Variable Speed Drive
Jika pada UPS gabungan tersebut dilengkapi dengan baterai, tidak pada variable speed drive. Di variable speed drive hanya merupakan gabungan antara rectifier serta inverter.
Cara Kerja Komponen Inverter

Cara kerja dari Inverter adalah sebagai berikut :
1. Kabel Pada Inverter DC To AC
Agar output yang dikeluarkan dapat maksimal atau besar, maka disarankan untuk memakai kabel daya yang sesuai. Sebab disini kabel berfungsi sebagai penghantar listrik, sehingga harus dipakai kabel daya yang cocok dengan komponen inverter lainnya.
2. Mosfet Pada Inverter DC To AC
Ketika sumber daya listrik telah masuk ke sekring, selanjutnya akan dialirkan ke mosfet dengan tegangan rendah berturut turut lalu oleh mosfet akan diubah alirannya menjadi AC yang selanjutnya dialirkan ke trafo untuk menurunkan tegangan listriknya. Jadi dengan kata lain disini peran mosfet adalah untuk merubah arus listrik DC menjadi AC.
3. Trafo Pada Inverter DC To AC
Disini Trafo berfungsi untuk menurunkan tegangan listrik AC yang dialirkan oleh mofset, kemudian oleh Trafo akan dialirkan ke Dioda.
4. Dioda Pada Inverter DC To AC
Komponen ini berfungsi untuk memberikan kembali arus listrik AC yang akan diteruskan ke kapasitor. Kemudian arus listrik dari kapasitor diterima kembali oleh mofset guna merubah arus AC yang dikontrol oleh Drive. Setelah arus melewati semua komponen , maka akan muncul daya yang cocok dengan inverter.
Kumpulan Gambar Skema Inverter
Berikut ini kumpulan gambar skema inverter, dimana bisa dijadikan referensi untuk membuat inverter maupun akan membuat skema sendiri dengan melihan gambar skema dibawah ini.
1. Skema Inverter 100 watt

2. Skema Inverter 60 watt

3. Skema Inverter 20 watt

4. Skema Inverter 5000 watt

5. Skema Inverter DC To AC 1,5 V Ke 4,5 V

Akhir Kata
Demikian pembahasan mengenai skema inverter DC to AC yang bisa teknisitv bagikan, semoga bisa bermanfaat dan juga membantu serta bisa menambah wawasan bagi para pembacanya.